一文带你认识免疫系统扛把子—T细胞
发布时间:2024-10-05
浏览次数:22377
作者:东极药物
今天给大家讲一讲适应性免疫系统中的T细胞。那么什么是T细胞?怎样才能将T细胞相关知识运用到自己的研究中?一、T细胞的分类T细胞一般分为三大类:杀伤性T细胞:通过与特异性的靶细胞接触并启动靶细胞“自杀程序”,···
今天给大家讲一讲适应性免疫系统中的T细胞。那么什么是T细胞?怎样才能将T细胞相关知识运用到自己的研究中?
一、T细胞的分类
T细胞一般分为三大类:
杀伤性T细胞:通过与特异性的靶细胞接触并启动靶细胞“自杀程序”,摧毁病毒感染的细胞。
辅助性T细胞:通过分泌对其它免疫系统细胞有强大作用的化学信使,指挥免疫应答过程。
调节性T细胞:防止免疫系统反应过度,但具体机制还有待研究。
二、案例分析
近两年来免疫在肿瘤中的研究一直高热不下,那么我们今天通过这篇7.5分的文章,一起跟随作者的研究思路,学习如何将理论与实践相结合。

在过去几十年中,大多数与转移相关的研究都集中在遗传诱导的癌细胞转化,但近来发现免疫能抑制肿瘤微环境,特别是对乳腺癌转移有显著作用。
肿瘤免疫微环境中免疫细胞分为两大类:先天免疫细胞和适应性免疫细胞。它们通过复杂的通信网络分泌细胞因子、趋化因子、生长因子和细胞外基质(ECM)的蛋白质等,与肿瘤细胞相互作用调节,共同组成庞大复杂的免疫微环境。

01 ADQ抑制乳腺癌的肺转移和免疫抑制TME
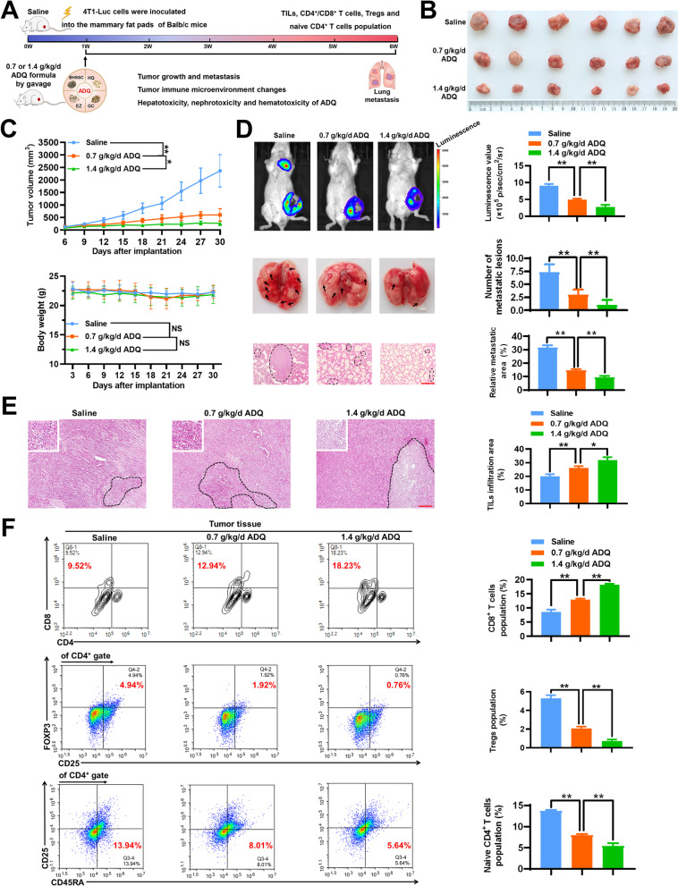
首先,作者建立乳腺癌模型并进行实验,以口服方式给药。结果显示,癌毒清能够降低肿瘤的体积和质量,但不影响小鼠体重。进一步的体内成像实验发现小鼠肺的位置出现肿瘤,即出现肺转移
接着作者进行HE染色、流式细胞术分析,结果显示,肿瘤浸润性淋巴细胞的浸润水平随癌毒清浓度的增加而增加,CD8和毒性T细胞的占比也随癌毒清浓度的增加而增加,幼稚CD4、T细胞和Treg细胞占比下降。

A-C:ADQ治疗浓度依赖性降低肿瘤体积和质量,但对体重没有显著影响
D:ADQ浓度依赖性降低肿瘤肺转移
E:ADQ浓度依赖性增加肿瘤浸润淋巴细胞(TIL)的浸润水平
F:ADQ浓度依赖性增加CD8及T细胞、降低CD4和T细胞及Treg细胞
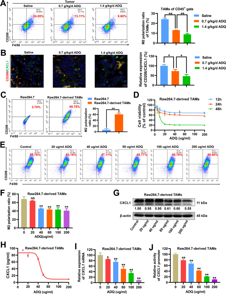
02 ADQ降低TAMs的M2表型极化和CXCL1分泌
作者通过流式细胞术发现癌毒清体内治疗能降低M2巨噬细胞极化。随后进行免疫荧光检测,结果发现癌毒清能降低CXCL1阳性巨噬细胞表达水平。
作者通过体外实验检测癌毒清的作用。结果表明CCK-8活力浓度依赖性下降,M2极化降低,CXCL1表达和分泌均受限制。

A:ADQ体内治疗浓度依赖性降低M2巨噬细胞极化
B:ADQ体内治疗浓度依赖性降低CXCL1阳性巨噬细胞
C:体外诱导巨噬细胞(Raw264.7)的分化
D:体外诱导M2极化巨噬细胞的活性检测
E:ADQ体外浓度依赖性降低M2极化
F-J:ADQ体外浓度依赖性降低CXCL1的表达和分泌
03 TAM/CXCL1信号传导促进Tregs的分化和免疫抑制
作者用shRNA敲除CXCL1,成功获得CXCL1敲除的肿瘤相关巨噬细胞(TAM),然后用CXCL1或CXCL1敲除的TAM培养基处理T细胞,确定TAM分泌的CXCL1能诱导CD4和T细胞的趋化性功能,增加Treg分化及降低CD8和T细胞的毒性。

A:诱导生成TAM或shCXCL1细胞
B:流式细胞术分析幼稚CD4和T细胞
C:CXCL1增强CD4和T细胞活力,敲减CXCL1的TAM降低幼稚CD4和T细胞活力
D:CXCL1增强Treg分化,敲减CXCL1的TAM降低Treg分化
E:CXCL1诱导CD4和T细胞趋化性功能,敲减CXCL1的TAM降低趋化性功能
F:Treg和CD8和T细胞分选
G:CXCL1降低CD8和T细胞增殖,敲除CXCL1的TAM增加细胞毒性
H:CXCL1降低CD8和T细胞毒性,敲除CXCL1的TAM增加细胞毒性
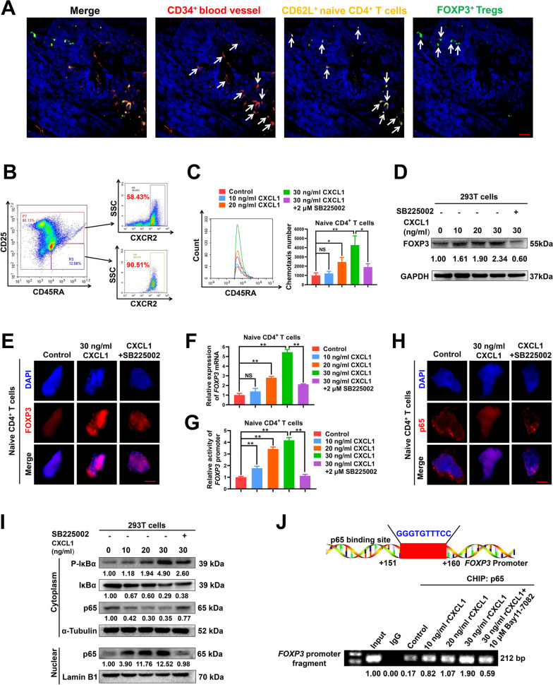
04 CXCL1招募外周幼稚CD4+T细胞,并通过NF-κB/FOXP3途径诱导分化Treg
为了研究CXCL1是如何引起Treg分化,作者首先定位Treg位置,发现其分布在离血管较远的地方。随后检测CXCL1受体在幼稚和非幼稚CD4及T细胞中的表达情况,发现幼稚细胞中表达显著高于非幼稚细胞。
紧接着,作者进行WB和免疫荧光检测,结果发现CXCR2抑制能够逆转CXCL1诱导的Treg分化。

A:CD62L幼稚T细胞主要位于乳腺肿瘤组织内的血管周围,Treg分布在离血管相对较远的地方
B:幼稚CD4和T细胞表达CXCR2显著高于非幼稚CD4和T细胞
C:CXCL1诱导CD4和T细胞的趋向性功能,CXCR2抑制剂阻止这一作用
D-G:CXCL1诱导FOXP3表达,CXCR2抑制剂阻止这一作用
H-I:CXCL1诱导p65的核异位,CXCR2抑制剂阻止这一作用
G-I:qRT-PCR和Western blot检测内质网应激相关外泌体孵育的巨噬细胞中PD-L1的表达升高
J:CXCL1促进p65在FOXP3的启动子区域结合
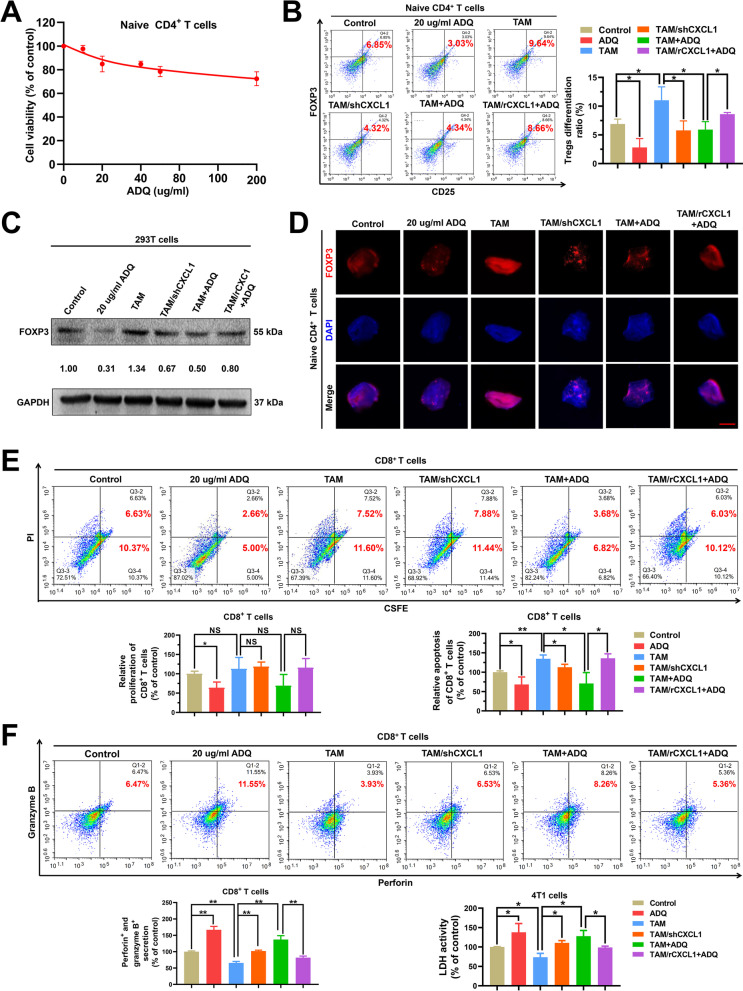
05 ADQ体外抑制TAM/CXCL1诱导的Treg分化和免疫抑制功能
随后作者用CCK-8测定癌毒清对幼稚CD4及T细胞活力的影响,通过流式细胞术、WB和免疫荧光检测,发现癌毒清确实能缓解TAM对CD8及T细胞活力、毒性的抑制作用。

A:ADQ浓度依赖性降低幼稚CD4和T细胞活力
B-D:ADQ逆转TAM诱导的Treg分化
E:ADQ逆转TAM降低的CD8和T细胞活力
H-I:ADQ逆转TAM降低的CD8和T细胞毒性
06 ADQ通过抑制TAM/CXCL1/Treg途径抑制乳腺癌免疫逃逸和肺转移
最后作者进行体内验证。结果表明TAM能够诱导肿瘤生长,癌毒清能够逆转TAM作用。

A-C:ADQ缓解TAM诱导的肿瘤生长
D:ADQ逆转TAM诱导的肿瘤肺转移
E:ADQ逆转TAM抑制的TIL浸润
F:ADQ逆转TAM抑制的肿瘤细胞凋亡
G:ADQ逆转TAM诱导的幼稚CD4和T细胞占比、Treg分化和M2巨噬细胞分化
三、相关知识
T细胞活化过程中主要有三个信号,三个信号分别对应三种刺激方式:
01 信号1:
T细胞上的抗原特异性T细胞受体(TCR/CD3)与抗原提呈细胞(APC)上的抗原肽-MHC分子复合物的相互作用。
刺激方式:常用CD3抗体,与T细胞表面的TCR/CD3结合后,触发胞内ITAM信号,通过Lck/ZAP-70转导,激活TCR/CD3下游的信号通路。02
02 信号2:
由APC上的协同刺激分子与T细胞表面的相应受体分子之间的相互作用提供协同刺激信号。
刺激方式:常用CD28抗体,与T细胞表面CD28结合后,促进T细胞的增殖活化。
03 信号3:
细胞分泌细胞因子,促进T细胞克隆扩增。
刺激方式:常用IL-2,与T细胞表面的IL-2受体特异性结合,促进T细胞活化与增殖。
文章出自:细胞实验外包 想了解更多请关注:http://www.dj-cro.com/













